Mucormycosis especially affects those with poorly controlled diabetes, neutropenia and those with iron overload, as well as trauma victims. The immune defence against mucormycosis has long been assumed to be similar to that against other mould infections, but this is not the case.
A remarkable and huge piece of translational pathogenesis work coordinated by Georgios Chamilos at the University of Crete in Greece, published in Nature, convincingly demonstrates that circulating albumin is the major protection from infection by the ubiquitous Mucorales fungi. But not albumin alone – it is a multitude of unoxidized fatty acids normally present in the body that bind to albumin which are protective.
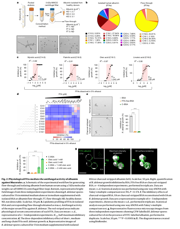
The evidence presented can be summarised as follows:
- Low albumin levels are associated with pulmonary mucormycosis and with a worse prognosis (3 patient cohorts – USA, France and India).
- In vitro inhibition of Mucorales is greatly affected by albumin levels, and fatty acids bound to albumin.
- Removal of fatty acids from albumin was associated with loss of inhibition of Rhizopus in vitro, but addition of oleic acid (one of many fatty acids found in humans) restored inhibitory activity.
- Oxidation of fatty acids removes their activity, and poorly controlled diabetic patients gradually add sugar (glycation) to albumin prevents fatty acids from binding, leading to more oxidation and loss of inhibitory activity.
- Fatty acids turn off at least 2 virulence determinants in Mucorales – CotH invasins and the mycotoxin mucoricin.
- Knock-out mice with low albumin fare much worse in experimental mucormycosis, which can be partially reversed with albumin infusion. Equivalent KO mice experiments with Aspergillus fumigatus and Candida albicans showed no impact of low albumin.
So, this comprehensive study opens up a new innate immune protection pathway. It pertains especially to pulmonary mucormycosis – whether it is also true for rhino-orbitocerebral or renal mucormycosis remains unclear but probably will have some impact. Low albumin levels in susceptible patients is now a specific risk factor. There is the possibility that administering supplemental albumin may provide prophylaxis or treatment.

